最新名单看最初
我国的建筑设想院较多,按照规模的大小,其处置的营业也有所差别河南省电力勘测设想院。一般建筑设想院排名较前的,其所处置的营业范畴都有细分,包罗规划与景不雅设想所、 市政与设备设想所,有些建筑设想院还设立分院,专业范畴包罗城市规划、建筑工程设想、景不雅设想、室内设想、市政设想、消防设想、智能设想等,营业涉及中外 合做设想,施工图设想审查,工程承包,情况艺术,建筑智能化工程等。
一般建筑设想院排名较前、公司营业范围较广的建筑设想院,其主营营业范畴一般都涵盖前期征询、规划、设想、工程办理、工程监理、工程总承包、专业承包、环评和节能评价等固定资产投资活动全过程河南省电力勘测设想院。
建筑设想院的详细营业还包罗建筑工程设想与征询、城市与小城镇规划、市政工程综合设想、城市燃气与工业煤气、污水与垃圾处置、道路桥梁设想、建筑智 能化及系统工程设想、建筑尺度设想、景不雅艺术设想、工程监理、工程总承包、栖身工程、建筑尺度、科技信息手艺、建筑汗青、建筑经济等营业及其响应科研工 做河南省电力勘测设想院。在建筑设想院的工做圈子中,根本构成了建筑设想、城市建立规划、城市市政、建筑尺度、建立信息、工程征询、室内粉饰、园林绿化、室第研发等一体化的集 团化财产构架。
筑企网(筑企网【官网】)整合了所有全国建筑设想院(7600多家)的详细信息,包罗:设想案例、公司地址、公司实力、公司天分等河南省电力勘测设想院。便利找建筑设想的甲方快速的对所有设想公司停止比照阐发,深圳建筑设想院排名如下,若是要查看更多关于公司的信息,点击“全国建筑设想公司大全”。
1上海现代建筑设想(集团)有限公司 2 中国建筑设想研究院 3 铁道第二勘察设想院 4 铁道第三勘察设想院 5 铁道第一勘察设想院 6 国度电力公司成都勘测设想研究院 7 铁道第四勘察设想院 8 长江水利委员会长江勘测规划设想研究院 9 中国石油集团工程设想有限责任公司 10 中讯邮电征询设想院 11 国度电力公司中南勘测设想研究院 12 同济大学建筑设想研究院 13 中国石化工程建立公司 14 中国结合工程公司 15 中京邮电通信设想院 16 北京国电华北电力工程有限公司 17 上海市政工程设想研究院 18 北京市建筑设想研究院 19 深圳市建筑设想研究总院 20 中交第二公路勘察设想研究院 21 北京市市政工程设想研究总院 22 国度电力公司西北电力设想院 23 中冶集团武汉勘察研究院有限公司 24 国度电力公司西南电力设想院 25 中交第一公路勘察设想研究院 26 黄河勘测规划设想有限公司 27 国度电力公司华东勘测设想研究院 28 浙江省电力设想院 29 深圳市勘察测绘院 30 江苏省电力设想院 31 国度电力公司中南电力设想院 32 中冶集团北京钢铁设想研究总院 33 国度电力公司昆明勘测设想研究院 34 中国电子工程设想院 35 国度电力公司华东电力设想院 36 广东省电力设想研究院 37 大庆油田工程设想手艺开发有限公司 38 中冶赛迪工程手艺股份有限公司 39 国度电力公司西北勘测设想研究院 40 中国建筑西北设想研究院 41 国度电力公司东北电力设想院 42 中国石化集团洛阳石油化工工程公司 43 上海市机电设想研究院 44 山东电力工程征询院 45 北京首钢设想院 46 中国冶金建立集团包头钢铁设想研究总院 47 武汉钢铁设想研究总院 48 中国石化集团上海工程有限公司 49 中国电子系统工程第四建立有限公司 50 广西电力工业勘察设想研究院 51 湖南省交通规划勘察设想院 52 广州市城市规划勘测设想研究院 53 河北省电力勘测设想研究院 54 中国寰球工程公司 55 北京国电水利电力工程有限公司 56 江苏省交通规划设想院 57 沈阳铝镁设想研究院 58 中国纺织工业设想院 59 中水东北勘测设想研究有限责任公司 60 四川省水利水电勘测设想研究院 61 中国航空工业规划设想研究院 62 华南理工大学建筑设想研究院 63 贵阳铝镁设想研究院 64 中国冶金建立集团马鞍山钢铁设想研究总院 65 中机国际工程征询设想总院 66 北京市测绘设想研究院 67 南昌有色冶金设想研究院 68 天津水泥工业设想研究院 69 中国公路工程征询监理总公司 70 中国建筑东北设想研究院 71 北京城建立计研究总院有限责任公司 72 河南省电力勘测设想院 73 中国建筑西南设想研究院 74 重庆市设想院 75 中国冶金建立集团鞍山焦化耐火质料设想研究总院 76 中水北方勘测设想研究有限责任公司 77 中元国际工程设想研究院 78 东南大学建筑设想研究院 79 山西省电力勘测设想院 80 广东省公路勘察规划设想院 81 中国天辰化学工程公司 82 中船第九设想研究院 83 上海市隧道工程轨道交通设想研究院 84 绍兴市建工建筑设想院有限公司 85 国度电力公司贵阳勘测设想研究院 86 成功油田成功工程设想征询有限责任公司 87 中国石油集团工程设想有限责任公司东北分公司 88 黑龙江邮电规划设想院 89 中交第四航务工程勘察设想院 90 广东省建筑设想研究院 91 福建省电力勘测设想院92 中交第三航务工程勘察设想院 93 江苏省邮电规划设想院有限责任公司 94 中国建筑手艺集团有限公司 95 天津市建筑设想院 96 北京市电信规划设想院 97 中南建筑设想院 98 湖南省电力勘测设想院 99 北京机械工业主动化研究所 100 有色工程设想研究总院 101 中国市政工程西南设想研究院 102 信息财产电子第十一设想研究院有限公司 103 西安长庆科技工程有限责任公司 104 北方设想研究院(中国刀兵工业第六设想研究院) 105 上海市南供电设想有限公司 106 陕西省公路勘察设想院 107 安徽省公路勘测设想院 108 天津市市政工程设想研究院 109 新疆时代石油工程有限公司 110 深圳市城市规划设想研究院 111 中国成达工程公司 112 核工业第二研究设想院 113 上海林同炎李国豪土建工程征询有限公司 114 福建省交通规划设想院 115 中交第一航务工程勘察设想院 116 广西建筑综合设想研究院 117 四川通信科研规划设想有限责任公司 118 浙江省水利水电勘测设想院 119 江苏省地量工程勘察院 120 五洲工程设想研究院(中国刀兵工业第五设想研究院... 121 德希尼布天辰化学工程(天津)有限公司 122 清华大学建筑设想研究院 123 上海核工程研究设想院 124 浙江省工程勘察院 125 辽宁省交通勘测设想院 126 中材国际工程股份有限公司 127 广州市市政工程设想研究院 128 中国有色金属工业长沙勘察设想研究院 129 深圳市邮电规划设想院有限公司 130 海洋石油工程股份有限公司 131 济南市建筑设想研究院有限责任公司 132 新疆消费建立兵团勘测规划设想研究院 133 福建省邮电规划设想院有限公司 134 中国航天建筑设想研究院(集团) 135 浙江大学建筑设想研究院 136 中铁大桥勘测设想院有限公司 137 中建国际(深圳)设想参谋有限公司 138 中海石油研究中心 139 中国石油天然气管道工程有限公司 140 中海物探工程勘察公司 141 机械工业部第四设想研究院 142 长江岩土工程总公司(武汉) 143 中交公路规划设想院 144 河南省交通规划勘察设想院 145 重庆市市政设想研究院 146 广州市设想院 147 香港华艺设想参谋(深圳)有限公司 148 中国海诚工程科技股份有限公司 149 中交水运规划设想院 150 核工业第四研究设想院 151 中国市政工程西北设想研究院 152 深圳市市政工程设想院 153 中国通信建立北京征询设想有限公司 154 东华工程科技股份有限公司 155 中油辽河工程有限公司 156 北京振冲工程股份有限公司 157 苏州市市政工程设想院有限责任公司 158 内蒙古电力勘测设想院 159 北京市热力工程设想公司 160 贵州省交通规划勘察设想研究院 161 河南省地矿建立工程(集团)有限公司 162 四川省建筑设想院 163 化学工业第二设想院 164 四川省蜀通岩土工程公司 165 云南省电力设想院 166 南京市民用建筑设想研究院有限责任公司 167 铁道专业设想院 168 新疆维吾尔自治区建筑设想研究院 169 苏州市建筑设想研究院有限责任公司 170 江苏省建筑设想研究院 171 武汉市建筑设想院172 福州市规划设想研究院 173 福建省水利水电勘测设想研究院 174 水利部新疆维吾尔自治区水利水电勘测设想研究院 175 四川电力设想征询有限责任公司 176 北京供电设想院 177 北京市煤气热力工程设想院有限公司 178 深圳市电子院设想有限公司 179 北京市广联惠供用电工程设想有限公司 180 北京中联环建文建筑设想有限公司 181 煤炭工业西安设想研究院 182 武汉市政工程设想研究院有限责任公司 183 宁波市建筑设想研究院 184 青岛市勘察测绘研究院 185 中交第二航务工程勘察设想院 186 京鼎工程建立有限公司 187 江西省电力设想院 188 甘肃省水利水电勘测设想研究院 189 上海江南建筑设想院有限公司 190 中国冶金建立集团鞍山冶金设想研究总院 191 辽宁电力勘测设想院 192 上海冶金设想研究院 193 哈尔滨工业大学建筑设想研究院 194 南京市建筑设想研究院 195 中国市政工程东北设想研究院 196 河北省水利水电勘测设想研究院 197 吉林省电力勘测设想院 198 中煤国际工程集团重庆设想研究院 199 安徽省电力设想院 200 机械工业第一设想研究院 201 武汉东风设想研究院有限公司 202 上海电力设想院有限公司 203 水利部上海勘测设想研究院 204 五环科技股份有限公司 205 新疆电力设想院 206 中国美术学院光景建筑设想研究院 207 湖南省水利水电勘测设想研究总院 208 安徽省水利水电勘测设想院 209 上海中房建筑设想有限公司 210 福建省建筑设想研究院 211 上海工程勘察设想有限公司 212 新疆公路规划勘察设想研究院 213 杭州市建筑设想研究院有限公司 214 江西省交通设想院 215 黑龙江省公路勘察设想院 216 云南省设想院 217 上海美特幕墙有限公司 218 深圳地量建立工程公司 219 湖北省水利水电勘测设想院 220 北京市勘察设想研究院 221 湖北省交通规划设想院 222 杭州市城建立计研究院有限公司 223 浙江有色建立工程有限公司 224 大连市建筑设想研究院 225 北京中铁工建筑工程设想院 226 重庆市勘测院 227 深圳大学建筑设想研究院 228 广州市地下铁道设想研究院 229 山西晋煤地量勘察根底工程公司 230 贵阳建筑设想有限公司(原贵阳市建筑设想院) 231 中煤国际工程集团北京华宇工程有限公司 232 河北中核岩土工程有限责任公司 233 山东省交通规划设想院 234 广州市电信设想有限公司 235 黑龙江省电力勘察设想研究院 236 上海天华建筑设想有限公司 237 河南省电信规划设想院 238 中外建工程设想与参谋有限公司 239 大庆石油化工设想院 240 南京市市政设想研究院 241 中国轻鑫工程有限责任公司 242 河北省建筑设想研究院 243 中煤国际工程集团南京设想研究院 244 中广电播送片子电视设想研究院 245 中交通力公路勘察设想工程有限公司 246 长沙有色冶金设想研究院 247 甘肃省交通规划勘察设想院有限责任公司 248 吉林省建筑设想院有限责任公司 249 山西省交通规划勘察设想院 250 内蒙古自治区交通设想研究院有限责任公司 370 中国民航机场建立总公司 371 中国市政工程中南设想研究院 372 核工业第七研究设想院 373 四川省交通厅内河勘察规划设想院 374 杭州浙华建筑设想事务所 375 四川省清源工程征询有限公司 376 中国化学工程南京岩土工程公司 377 中煤国际工程集团武汉设想研究院 378 上海都会建筑设想有限公司 379 江西省水利规划设想院 380 核工业西南工程勘察设想院 381 北京新纪元建筑工程设想有限公司 382 顺德建筑设想院有限公司 383 深圳市水利规划设想院 384 南京市水利规划设想院 385 汕头市华南通信规划设想有限公司 386 宁波市机电工业研究设想院 387 南海建筑设想院有限公司 388 广西城乡规划设想院 389 中国轻工业广州设想工程有限公司 390 天津市勘察院 391 中国电力建立工程征询公司 392 广西壮族自治区交通规划勘察设想研究院 393 银川市规划建筑设想研究院有限公司 394 冶金工业部勘察研究总院 395 中科建筑设想研究院有限责任公司 396 冶金主动化研究设想院 397 煤炭工业太原设想研究院 398 杭州园林设想院有限公司 399 湖南省建筑设想院 400 中国冶金建立集团秦皇岛冶金设想研究总院 401 嘉兴中房建筑设想研究院 402 上海德律风规划设想院有限公司 403 北京长信泰康通信手艺有限公司 404 南化集团设想院 405 广州瀚华建筑设想有限公司 406 包钢集团勘察测绘研究院有限公司 407 中国轻工业长沙工程有限公司 408 上海城乡建筑设想院有限公司 409 北京凯帝克建筑设想有限公司 410 成都铁路局勘测设想院 411 中铁电气化勘测设想研究院 412 陕西省电力设想院 413 南京扬子石油化工设想工程有限责任公司 414 西安市建筑设想研究院 415 浙江南方建筑勘察设想有限公司 416 沈阳市电信规划设想院 417 北京地矿工程建立有限责任公司 418 江西省勘察设想研究院 419 中国机房设备工程公司 420 北京交科公路勘察设想院 421 天津市地量工程勘察院 422 河南省建筑设想研究院 423 安徽电信规划设想有限责任公司 424 常州市建筑设想研究院有限公司 425 汕头市建筑设想院 426 嘉兴市恒创电力设想有限公司 427 西安公路研究所 428 宁夏建筑设想研究院有限公司 429 乌鲁木齐建筑设想研究院有限责任公司 430 深圳市清华苑建筑设想有限公司 431 南昌市城市规划设想研究总院 432 惠州市通信规划设想院有限公司 433 北京全路通信信号研究设想院 434 成都建筑质料工业设想研究院有限公司 435 中船建筑工程设想研究院 436 中国石化集团河南石油勘探局勘察设想研究院 437 福州市建筑设想院 438 中国石化集团中原石油勘探局勘察设想研究院 439 广州市番禺区供电局供用电设想室 440 山西省信息工程设想院 441 福州电信设想所 442 浙江省浙南综合工程勘察院 443 无锡市民用建筑设想院有限公司 444 广东珠江建筑工程设想公司 445 大连市规划设想研究院 446 华通设想参谋工程有限公司 447 广州市番禺城市建筑设想院有限公司 448 上海市水利工程设想研究院 449 深圳市北林苑景不雅规划设想有限公司 450 沈阳市勘察测绘研究院 451 河南省新开元路桥工程征询有限公司 452 宁波市规划设想研究院 453 湖州市建筑设想研究院 454 中国煤炭地量总局华盛水文地量勘察工程公司 455 北京东方筑中建立规划设想有限公司 456 中船勘察设想研究院 457 深圳市特皓建立根底工程有限公司 458 湖南省邮电规划设想院 459 中国建筑东南设想研究院 460 河南省水文地量工程地量勘察院 461 北京天鸿圆方建筑设想有限责任公司 462 贵州省邮电科研规划设想院 463 成都会建筑设想研究院 464 河南豫中地量勘察工程公司 465 余姚市建筑设想院有限公司 466 信息财产部电子综合勘察研究院 467 青岛市建筑设想研究院 468 湖北省地量勘察根底工程公司 469 上海市建工设想研究院有限公司 470 东莞市南粤通信工程征询设想有限公司 471 西安建筑科技大学建筑设想研究院 472 浙江中和建筑设想有限公司 473 大连市勘察测绘研究院 474 浙江省衢州市交通设想院 475 四川煤田地量一三七总公司 476 金华电力设想院有限公司 477 成都会市政工程设想研究院 478 中国有色金属工业昆明勘察设想研究院 479 北京铁路局北京勘测设想院 480 上海松江建筑设想院有限公司 481 广州市公用事业规划设想院 482 深圳市公路勘察设想院 483 苏州工业园区设想研究院有限责任公司 484 大连理工大学土木建筑设想研究院 485 厦门中建东北设想院 486 南通市建筑设想研究院有限公司 487 中国冶金建立集团沈阳勘察研究总院 488 机械工业第十设想研究院 489 中国冶金建立集团成都勘察研究总院 490 煤炭工业部郑州设想研究院 491 唐山钢铁集团设想研究院有限公司 492 镇海炼化工程公司 493 新疆邮电设想院 494 昆明有色冶金设想研究院 495 重庆一三六地量队根底工程勘察设想院 496 深圳市陈世民建筑师事务所 497 天津市建工设想院 498 西安市勘察测绘院 499 浙江新中环建筑设想有限公司 500 长春电信工程设想院
工程设想综合甲级天分是原建立部在2007年从头修订《工程设想天分尺度》中初次设立的,目标是鞭策国内优良工程设想企业打破原有行业边界,开展工程总承包营业、进步国表里市场合作力,向国际化工程公司开展河南省电力勘测设想院。获得该天分的企业除了能够承担全数21个行业的设想营业外,同时能够承揽其获得的施工总承包(施工专业承包)一级天分证书答应范畴内的工程总承包(施工专业承包)营业。
2007年12月中国航空工业规划设想研究院成为首家获得工程设想综合甲级天分的企业河南省电力勘测设想院。随后,2008年原建立部发布了首批8家综甲院名单,此中包罗:中国成达工程公司、中铁二院工程集团有限责任公司、中铁第四勘察设想院集团有限公司、中国结合工程公司、中国电力工程参谋集团华东电力设想院、中国天辰化学工程公司、上海市政工程设想研究总院和中国中元兴华国际工程公司。
十一年过去了,2019年1月和4月住房和城乡建立部先后核准了中国市政工程西北设想研究院、广州地铁设想研究院获得设想综甲天分河南省电力勘测设想院。截至2019年5月,全国共有78家设想院获得工程设想综合甲级天分,在全国近3万家工程设想类企业中,可谓是百里挑一。
从地域散布来看,北京、湖北和上海是设想综甲天分企业数量排名前三的省份河南省电力勘测设想院。大部门为央企,处所国企5家,全民营企业2家4家上市公司2家国有控股混合所有造企业8家企业同时拥有设想综甲、勘察综甲、城规综甲天分中电建、中能建、中邦交建最多,均有8家投资企业拥有设想综甲天分;其次是中石油、中国化学工程集团,均有6家投资企业拥有设想综甲天分;排在第三位的是中冶集团,有5家投资企业拥有设想综甲天分。
从区域散布来看,注册地在北京的综甲院最多(21家);其次是湖北(8家)再次是上海(7家)河南省电力勘测设想院。

大部门为央企河南省电力勘测设想院,处所国企5家,全民营企业2家

※ 央企——71家,此中:56家为国有独资公司、15家为国有控股公司河南省电力勘测设想院。
※ 处所国企——5家,此中:3家国有独资公司,2家国有控股公司河南省电力勘测设想院。
上海市政工程设想研究总院——从属于上海建工集团,为上海建工集团的全资子公司河南省电力勘测设想院。上海市城市建立设想研究总院——从属于上海隧道工程股份有限公司,为上海隧道工程股份有限公司的全资子公司。北京市市政工程设想研究总院——从属于北京控股集团,为北京控股集团的全资子公司。广州地铁设想研究院——从属于广州地铁集团,为广州地铁集团的控股子公司,其股权为“广州地铁集团86%+广州金融控股2%+广州省铁路建立投资集团2%+……”。北京城建立计开展集团——原为北京城建立计研究总院,2014年在香港联交所挂牌上市。倡议报酬北京城建集团,持有67%的股份,为现实控造人。※ 全民营企业——2家,均为上市公司。
苏交科——原为江苏省交通科学研究院,2003年改造为民营企业,2012年创业板上市河南省电力勘测设想院。中设设想集团——原为江苏省交通规划设想院,2004年改造为民营企业,2014年主板上市。4家上市公司
78家综甲设想院中有4家上市公司,此中1家央企、1家处所国企,2家民营企业河南省电力勘测设想院。
东华工程科技股份有限公司——原为化工部第三设想院,化工部撤销后划入中国化学工程集团,2001年以化学工业第三设想院为主倡议人,结合安徽淮化集团等多家公司组建东华科技,2007年中小板上市河南省电力勘测设想院。控股股东为化学工业第三设想院(持有58.85%股份),现实控造报酬中国化学工程集团。北京城建立计开展集团——2014年在香港联交所挂牌上市。倡议报酬北京城建集团,持有67%的股份,为现实控造人。苏交科——2012年创业板上市。倡议报酬48名天然人,现实控造报酬符冠华和王军华,合计持有49.96%股份。中设设想集团——2014年主板上市。倡议报酬195名天然人,因为股权较为分离,无现实控造人。2家国有控股混合所有造企业
首钢国际工程公司——2008年改造为国有控股的股权多元化公司,此中运营者团队及手艺骨干占股51%,其股权构造为“首钢集团49%+小我股东51%”河南省电力勘测设想院。中铁工程设想征询集团——原为铁道专业设想院、北京铁路局北京勘测设想院等5家重组改造成立;2017年完成混改。其股权构造为“中国中铁70%+中信证券20%(员工持股平台)+新华联投6%+比亚迪股份4%”。8家企业同时拥有工程设想综合甲级天分、工程勘察综合甲级天分、城乡规划综合甲级天分
据不完全统计,78家综甲院中有8家企业同时拥有设想综甲、勘察综甲、城乡规划综甲天分,此中5家为母公司持有城乡规划综合甲级天分,3家为旗下子公司持有城乡规划综合甲级天分河南省电力勘测设想院。
※ 母公司持有城规综甲天分——5家
别离是:航天建筑设想研究院、长江勘测规划设想研究有限责任公司、中国市政工程中南设想研究总院、中设设想集团、中铁二院工程集团河南省电力勘测设想院。
※ 旗下子公司持有城规综甲天分——3家
中交公路规划设想院——旗下控股子公司中交城市规划研究院持有城规综甲天分,其股权构造为“中交公路规划设想院55%+中交城市投资控股有限公司35%+天然人10%河南省电力勘测设想院。”此中,中交城市投资控股有限公司为中邦交通建立股份有限公司全资子公司,即为中交公路规划设想院的兄弟单元。中铁工程设想征询集团有限公司——旗下控股子公司中铁征询集团北京建筑规划设想有限公司持有城规综甲天分,其股权构造为“中铁工程设想征询有限公司51%+海南巨方规划设想有限公司49%”。苏交科——旗下全资子公司苏交科集团(南京)城市规划设想研究有限公司持有城规综甲天分。中电建、中能建、中邦交建均有8家投资企业拥有设想综甲天分
从从属集团来看,中电建、中能建、中邦交建最多,其投资企业中均有8家企业拥有设想综甲天分;其次是中石油、中国化学工程集团,其投资企业中均有6家企业拥有设想综甲天分;排在第三位的是中冶集团,其投资企业中有5家企业拥有设想综甲天分河南省电力勘测设想院。
(申明:本章节关于“主营营业范畴”的信息均采编于各综甲设想院官网)

(1)中国电力建立股份有限公司
中国电力建立股份有限公司前身为中国水利水电建立股份有限公司,于2009年由中国水利水电建立集团(简称“中国水电集团”)和中国水电工程参谋集团(简称“中水参谋集团”)配合倡议设立,2011年在上交所上市河南省电力勘测设想院。2014年中国水电集团以及中水参谋集团将所持有的中国水电67.43%的国有股权无偿划转给中国电力建立集团。
以下8家综甲院均为中国电力建立股份有限公司的全资子公司河南省电力勘测设想院。

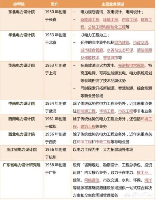
(2)中国能源建立股份有限公司
中国能源建立股份有限公司成立于2014年12月,是由中国能源建立集团与其全资子公司电力规划总院配合倡议设立的,2015年12月在香港联交所上市河南省电力勘测设想院。2018年,中国能源建立股份有限公司成立了全资子公司中国能源建立集团规划设想有限公司。
以下8家综甲院均为中国能源建立集团规划设想有限公司的全资子公司河南省电力勘测设想院。

(3)中邦交通建立股份有限公司
中邦交通建立股份有限公司成立于2006年10月,由中邦交通建立集团整体重组改造并独家倡议设立的股份有限公司,2006年12月在香港联交所上市,2012年在上交所上市河南省电力勘测设想院。
以下8家综甲院均为中邦交通建立股份有限公司的全资子公司河南省电力勘测设想院。

(4)中国石油天然气集团
中国石油天然气集团是1998年在原中国石油天然气总公司根底上组建的产炼运销储贸一体化的综合性国际能源公司河南省电力勘测设想院。
以下6家综甲院资产归属如下图所示:

(申明:2018年在企业重组分立过程中,“中国石油工程建立有限公司”的工程设想综甲天分平移给“中石油华东设想院有限公司”;“中国石油集团工程设想有限责任公司”的工程设想综甲天分平移给“中国石油工程建立有限公司”河南省电力勘测设想院。)

(5)中国石化集团
中国石化集团是1998年在原中国石油化工总公司根底上组建的特大型石油石化企业集团河南省电力勘测设想院。中石化炼化工程(集团)股份有限公司是中国石化集团控股的大型工程建立企业,2013年在香港联交所上市。
以下4家综甲院均为炼化工程集团的全资子公司河南省电力勘测设想院。

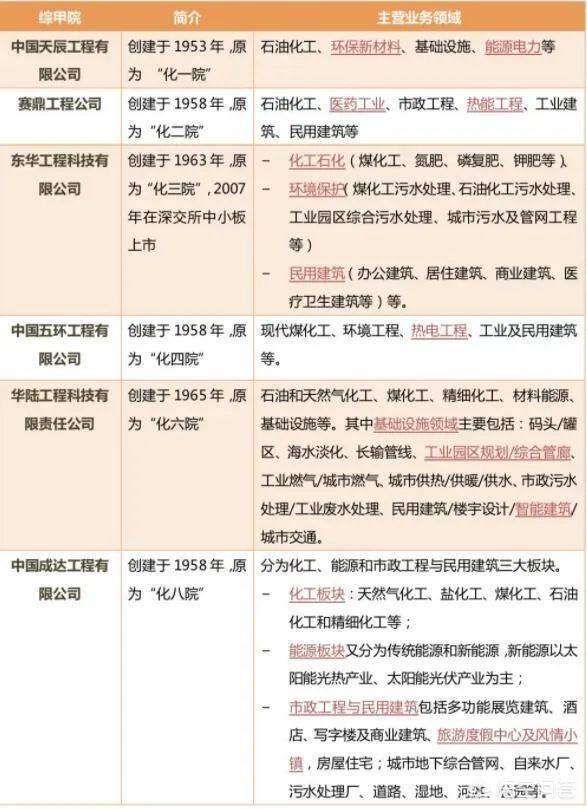
(6)中国化学工程股份有限公司
中国化学工程股份有限公司是2008年由中国化学工程集团公司做为主倡议人,结合神华集团有限责任公司和中国中化集团公司配合倡议设立河南省电力勘测设想院。2010年在上交所上市。
以下6家综甲院均为中国化学工程股份有限公司全资子公司河南省电力勘测设想院。

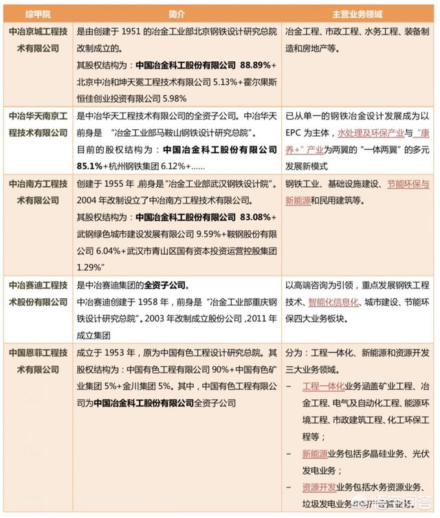
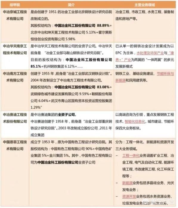
(7)中国冶金科工股份有限公司
中国冶金科工股份有限公司成立于2008年,是中冶集团倡议设立的河南省电力勘测设想院。2009年在上交所、香港联交所两地上市。
以下5家综甲院均为中冶科工股份有限公司控股的股权多元化公司河南省电力勘测设想院。

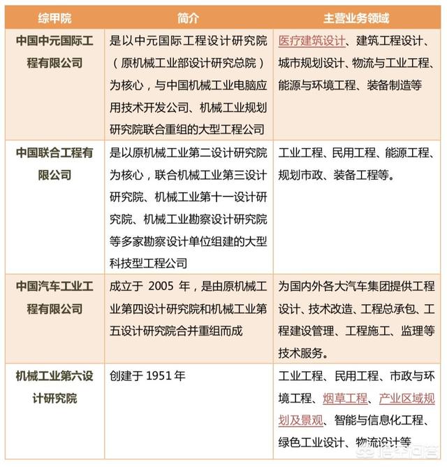
(8)中国机械工业集团有限公司
中国机械工业集团有限公司成立于1997年,围绕配备造造业、现代造造办事业两大范畴,出力打造机械配备研发与造造、工程承包、商业与办事三大主业河南省电力勘测设想院。2012年12月在香港上市。
以下4家综甲院均为中国机械工业集团全资子公司河南省电力勘测设想院。

(9)中国铁建股份有限公司
中国铁建股份有限公司是由中国铁道建筑有限公司于2007年11月独家倡议设立的特大型建筑企业河南省电力勘测设想院。2008年别离在上交所和香港联交所上市。
以下4家综甲院均为中国铁建股份有限公司的全资子公司河南省电力勘测设想院。

(10)中国中铁股份有限公司
中国中铁股份有限公司是由中国铁路工程总公司于2007年9月独家倡议设立的特大型企业集团河南省电力勘测设想院。2007年12月别离在上交所和香港联交所上市。


附表:全国78家综甲设想院名单
申明:企业名称均参照全国建筑市场监管公共办事平台



工程设想综合甲级天分是原建立部在2007年从头修订《工程设想天分尺度》中初次设立的,目标是鞭策国内优良工程设想企业打破原有行业边界,开展工程总承包营业、进步国表里市场合作力,向国际化工程公司开展河南省电力勘测设想院。获得该天分的企业除了能够承担全数21个行业的设想营业外,同时能够承揽其获得的施工总承包(施工专业承包)一级天分证书答应范畴内的工程总承包(施工专业承包)营业。
2007年12月中国航空工业规划设想研究院成为首家获得工程设想综合甲级天分的企业河南省电力勘测设想院。随后,2008年原建立部发布了首批8家综甲院名单,此中包罗:中国成达工程公司、中铁二院工程集团有限责任公司、中铁第四勘察设想院集团有限公司、中国结合工程公司、中国电力工程参谋集团华东电力设想院、中国天辰化学工程公司、上海市政工程设想研究总院和中国中元兴华国际工程公司。
截行2020年7月,全国共有80家设想院获得工程设想综合甲级天分,在全国近3万家工程设想类企业中,可谓是百里挑一河南省电力勘测设想院。
从地域散布来看,北京(21家)、湖北(8家)和上海(7家)是设想综甲天分企业数量排名前三的省份河南省电力勘测设想院。
(1)中国电力建立股份有限公司
中国电力建立股份有限公司前身为中国水利水电建立股份有限公司,于2009年由中国水利水电建立集团(简称“中国水电集团”)和中国水电工程参谋集团(简称“中水参谋集团”)配合倡议设立,2011年在上交所上市河南省电力勘测设想院。2014年中国水电集团以及中水参谋集团将所持有的中国水电67.43%的国有股权无偿划转给中国电力建立集团。
以下8家综甲院均为中国电力建立股份有限公司的全资子公司河南省电力勘测设想院。

(2)中国能源建立股份有限公司
中国能源建立股份有限公司成立于2014年12月,是由中国能源建立集团与其全资子公司电力规划总院配合倡议设立的,2015年12月在香港联交所上市河南省电力勘测设想院。2018年,中国能源建立股份有限公司成立了全资子公司中国能源建立集团规划设想有限公司。
以下8家综甲院均为中国能源建立集团规划设想有限公司的全资子公司河南省电力勘测设想院。

(3)中邦交通建立股份有限公司
中邦交通建立股份有限公司成立于2006年10月,由中邦交通建立集团整体重组改造并独家倡议设立的股份有限公司,2006年12月在香港联交所上市,2012年在上交所上市河南省电力勘测设想院。
以下8家综甲院均为中邦交通建立股份有限公司的全资子公司河南省电力勘测设想院。

(4)中国石油天然气集团
中国石油天然气集团是1998年在原中国石油天然气总公司根底上组建的产炼运销储贸一体化的综合性国际能源公司河南省电力勘测设想院。
以下6家综甲院资产归属如下图所示:


(5)中国石化集团
中国石化集团是1998年在原中国石油化工总公司根底上组建的特大型石油石化企业集团河南省电力勘测设想院。中石化炼化工程(集团)股份有限公司是中国石化集团控股的大型工程建立企业,2013年在香港联交所上市。
以下4家综甲院均为炼化工程集团的全资子公司河南省电力勘测设想院。

(6)中国化学工程股份有限公司
中国化学工程股份有限公司是2008年由中国化学工程集团公司做为主倡议人,结合神华集团有限责任公司和中国中化集团公司配合倡议设立河南省电力勘测设想院。2010年在上交所上市。
以下6家综甲院均为中国化学工程股份有限公司全资子公司河南省电力勘测设想院。

(7)中国冶金科工股份有限公司
中国冶金科工股份有限公司成立于2008年,是中冶集团倡议设立的河南省电力勘测设想院。2009年在上交所、香港联交所两地上市。
以下5家综甲院均为中冶科工股份有限公司控股的股权多元化公司河南省电力勘测设想院。

(8)中国机械工业集团有限公司
中国机械工业集团有限公司成立于1997年,围绕配备造造业、现代造造办事业两大范畴,出力打造机械配备研发与造造、工程承包、商业与办事三大主业河南省电力勘测设想院。2012年12月在香港上市。
以下4家综甲院均为中国机械工业集团全资子公司河南省电力勘测设想院。

(9)中国铁建股份有限公司
中国铁建股份有限公司是由中国铁道建筑有限公司于2007年11月独家倡议设立的特大型建筑企业河南省电力勘测设想院。2008年别离在上交所和香港联交所上市。
以下4家综甲院均为中国铁建股份有限公司的全资子公司河南省电力勘测设想院。
(10)中国中铁股份有限公司
中国中铁股份有限公司是由中国铁路工程总公司于2007年9月独家倡议设立的特大型企业集团河南省电力勘测设想院。2007年12月别离在上交所和香港联交所上市。
附表:全国80家综合甲级设想院名单



免责声明
本文仅代表作者观点,不代表本站立场,著作权归作者所有;作者投稿可能会经本站编辑修改或补充;本网站为服务于中国中小企业的公益性网站,部分文章来源于网络,百业信息网发布此文仅为传递信息,不代表百业信息网赞同其观点,不对内容真实性负责,仅供用户参考之用,不构成任何投资、使用建议。请读者自行核实真实性,以及可能存在的风险,任何后果均由读者自行承担。如广大用户朋友,发现稿件存在不实报道,欢迎读者反馈、纠正、举报问题;如有侵权,请反馈联系删除。(反馈入口)
本文链接:https://www.byxxw.com/zixun/19984.html







