日前,长沙市自然资源和规划局发布了关于《长沙市推广二手房“带押过户” “带押变更”模式工作方案(征求意见稿)》(以下简称《方案》),面向社会公众公开征求意见。

根据《方案》
优化“带押”二手房相关不动产登记业务流程,针对权利人尚未还清贷款、尚未注销抵押登记但需办理过户或变更手续的情况,通过推行“转移登记+抵押权变更登记+抵押权注销登记”“变更登记+抵押权变更登记”等多种组合登记业务模式,由转移双方(变更登记的由不动产权利人)向银行等金融机构提出申请,经审批同意后,无需提前还清原贷款,即可安全、高效地办理二手房转移登记、变更登记。
“带押过户”业务分为涉及资金往来情形以及不涉及资金往来情形。
●涉及资金往来情形时
一次性付款购房(首付款金额超过卖方原欠款金额)的情形:适用于“转移登记+抵押权变更登记+抵押权注销登记”模式;
买方贷款购房的情形:适用于“转移登记+抵押权变更登记+抵押权设立登记+抵押权注销登记”模式(即“顺位抵押”模式)或“二手房‘双预告’登记+抵押权注销登记+‘双预告’转本登记”模式(即“双预告”模式)。
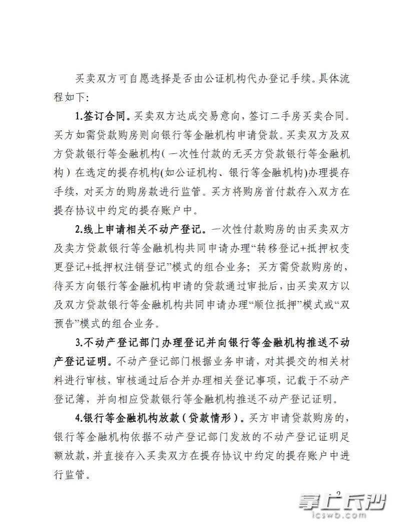
买卖双方可自愿选择是否由公证机构代办登记手续。
●不涉及资金往来情形时
因夫妻约定、离异分割、赠与、继承、受遗赠等不涉及资金往来的“带押过户”情形,适用于办理“转移登记+抵押权变更登记”模式的组合业务。
“带押变更”业务也进行了明确规定。若已经办理抵押权登记的房产,因权利人姓名或者名称、身份证明类型或者身份证明号码发生变化;因不动产坐落、界址、用途、面积等状况发生变化;因国有建设用地使用权的权利期限发生变化的,适用于办理“变更登记+抵押权变更登记”模式的组合业务。

展开全文
《方案》同时明确了长沙市自然资源和规划局、长沙市司法局、长沙市人民政府金融工作办公室等各职能部门的分工。长沙市自然资源和规划局相关负责人表示,针对《方案》,如有意见或建议,请市民于2023年4月25日17:00前,通过信函、传真等方式书面反馈至长沙市不动产登记中心。
全文↓↓
向上滑动阅览





来源:长沙晚报
审稿:康铁、胡益警、毛炜
免责声明
本文仅代表作者观点,不代表本站立场,著作权归作者所有;作者投稿可能会经本站编辑修改或补充;本网站为服务于中国中小企业的公益性网站,部分文章来源于网络,百业信息网发布此文仅为传递信息,不代表百业信息网赞同其观点,不对内容真实性负责,仅供用户参考之用,不构成任何投资、使用建议。请读者自行核实真实性,以及可能存在的风险,任何后果均由读者自行承担。如广大用户朋友,发现稿件存在不实报道,欢迎读者反馈、纠正、举报问题;如有侵权,请反馈联系删除。(反馈入口)
本文链接:https://www.byxxw.com/zixun/30705.html







